Page 1 sur 2
Arduino Nano Dew Controller Pro
Publié : 11 avril 2019, 19:58
par Franck
https://sourceforge.net/projects/arduin ... rollerpro/
J'envisage de réaliser ce projet, mais j'ai la flemme de me refaire le schéma de la carte, donc je passerais par l'achat de la carte mise à dispo par l'auteur du projet chez
https://aisler.net/brown_rb/my-project- ... rollerpro3
Le truc, c'est qu'on est obligé de commander 3 cartes pour 47€, donc si ça intéresse 2 autres personnes on pourrait partager.
Re: Arduino Nano Dew Controller Pro
Publié : 11 avril 2019, 22:01
par GuillaumeKIO
Ouep, je veux bien !

Re: Arduino Nano Dew Controller Pro
Publié : 14 avril 2019, 10:33
par Franck
Personne d'autre ?
Re: Arduino Nano Dew Controller Pro
Publié : 14 avril 2019, 12:19
par boulabytes
Oh j'avais pas vu le sujet.
Si, ça m'intéresse moi

Tu nous diras combien ça fait pour que l'on se partage les frais
@++
Davy
Re: Arduino Nano Dew Controller Pro
Publié : 14 avril 2019, 21:40
par Nikooo34
moi aussi si c'est pas trop tard...
Re: Arduino Nano Dew Controller Pro
Publié : 14 avril 2019, 22:25
par Franck
Argh !!! On ne peut commander que par 3 cartes, pour en avoir 4, il faut en commander 6 ....
Aller plus que 2 participants de plus et ça passe

Re: Arduino Nano Dew Controller Pro
Publié : 15 avril 2019, 13:38
par Nikooo34
ca coute combien les 3?
oups!!! je viens de trouver ma réponse....

Re: Arduino Nano Dew Controller Pro
Publié : 15 avril 2019, 13:45
par Nikooo34
c'est pas grave commandez pour vus et on verra si on arrive a 3 de plus...
Re: Arduino Nano Dew Controller Pro
Publié : 21 mai 2019, 20:51
par Franck
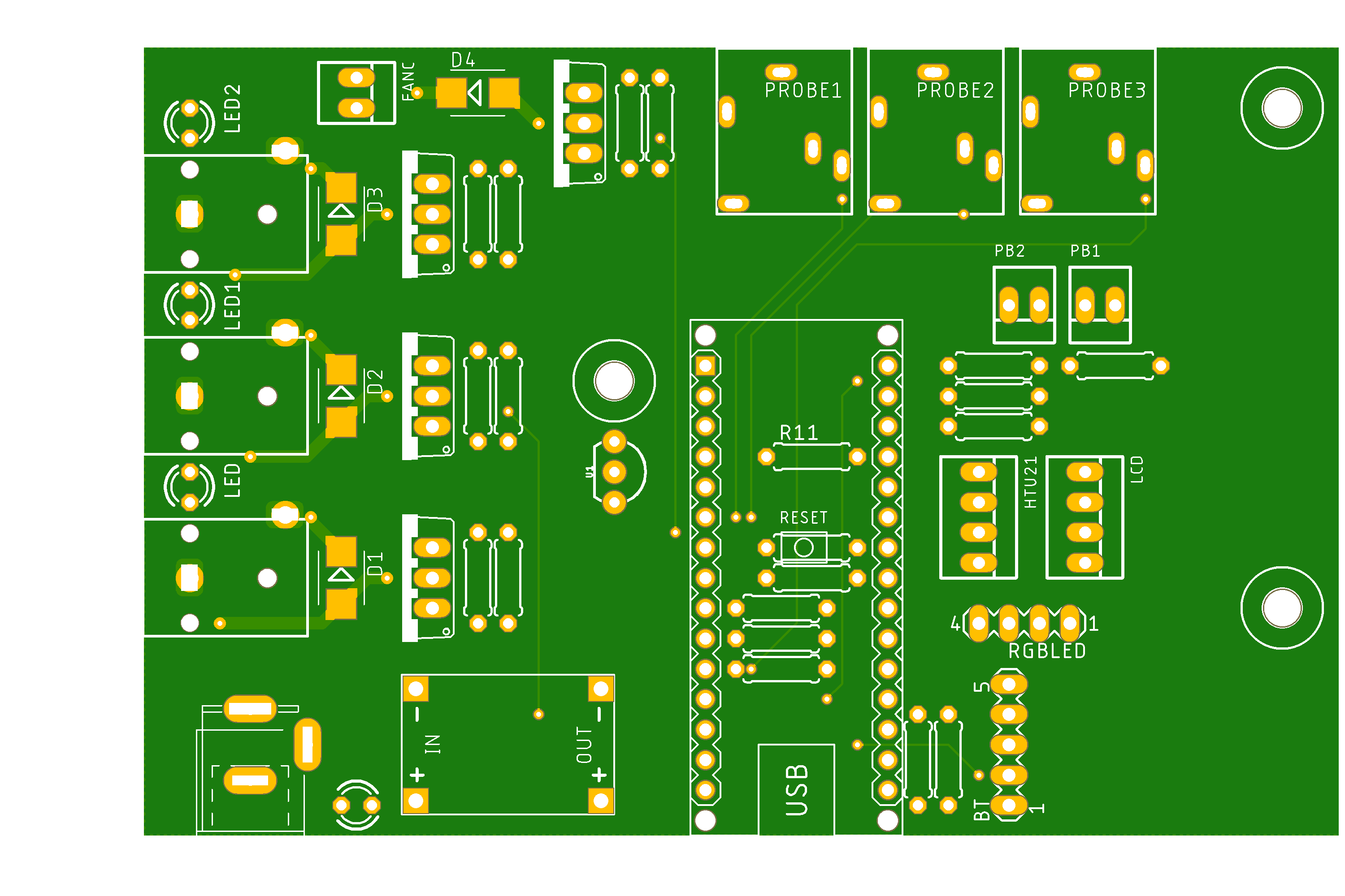
Finalement, j'ai changé d'avis, je suis en train de refaire le circuit et j'en commanderai une dizaine pour ceux qui sont intéressés. Si je tout va bien je devrais pouvoir commander d'ici la fin de semaine. De toute façon la buée c'est pas vraiment un pb en ce moment

Re: Arduino Nano Dew Controller Pro
Publié : 26 mai 2019, 15:48
par Franck
Voilà 10 cartes commandées

- myDewControllerPro3-v2.png (125.05 Kio) Consulté 9341 fois
Je fournirai la liste des composants dans un prochain post.